- 最新德国护理人员签证申请须知
1月8日,德国驻华使领馆发布了2025年1月版本的护理人员签证申请须知(居留法第 16a、16d 或 18a 条 ) ,具体细节如下:
01 基本须知

- 1. 申请人须通过本网站提前预约面签时间并亲自递交签证申请。
- 2.非德语或英语的文件必须附上翻译件一并提交。
- 3. 申请时必须出示个人基本情况相关文件、证书、文凭等材料的原件。提交申请后,原件将退还给申请者。
- 4.使领馆可以要求申请人提交其它材料。
- 5.签证通常需要获得德国联邦劳动署的批准,如有必要,还需要获得德国当地主管的外国人管理局的批准。只有在收到上述批准后才能签发签证。
- 6.为简化签证申请程序,您的雇主可以向德国联邦劳动署申请预先批准。您的雇主也可以联系其主管的外国人管理局,办理专业人才入境签证的加快程序。
- 7.正常处理时间约为4周,个别情况下会更长。建议尽早申请,最早可提前六个月递交签证申请。
02 通用信息

计划在德国长期从事护理行业工作的人员需要获得国家颁发的从业许可证才能从事该行业。通常必须满足以下要求才能获准在德国担任护理人员:
1.认可的学位:在中国获得的护理学位必须在德国得到认可。主管机构将审查您的职业资格是否 与德国资格等同。如不等同,您可以参加知识测试或适应性课程,以证明具有同等水平的知识。职业认可申请需提交给就业所在联邦州的主管当局。(相关机构信息请参见:www.anerkennung-in-deutschland.de )
2.足够的德语能力:通常需要具备欧洲语言共同参考标准(GER)规定的 B2 级德语知识 。此外,可能还有其他要求。您也可以前往德国接受培训成为护理人员。如果德语知识不能满足要求,您可以提前参加德语班。
3.有关在德国生活和工作的更多信息,请访问联邦政府的外国专业人才门户网站:Portal derBundesregierung für ausländische Fachkräfte
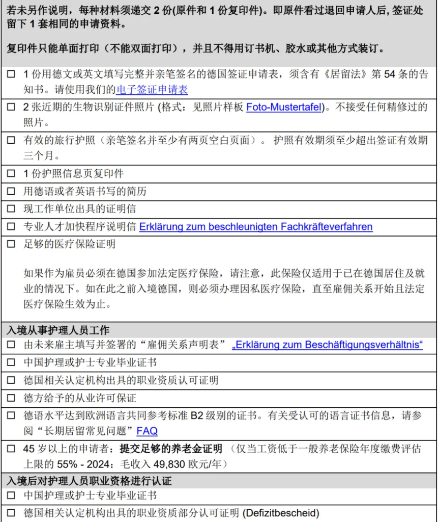
03 签证申请材料清单



免责声明:此须知中全部内容均基于撰文时掌握的知识和估计,特别是因为期间法律法规方面的变更,其完整性和正确性无法保证。以德文版为准。