- 最新德语语言班签证申请须知
1月8日,德国驻华使领馆发布了2025年1月版本的德语语言班签证申请须知(依据居留法第 16f 条第 1 款) ,与2024年版相比,新版须知在材料要求及部分细节上进行了调整和优化:
01 基本须知

- 1.申请人须通过官网提前预约面签时间并亲自递交签证申请。
- 2.非德语或英语的文件必须附上翻译件一并提交。
- 3.申请时必须出示个人基本情况相关文件、证书、文凭等材料的原件。提交申请后,原件将退还给申请者。
- 4.使领馆可以要求申请人提交其它材料。
- 5.签证通常需要获得德国当地主管的外国人管理局的批准。只有在收到此批准后才能签发签证。
- 6.正常处理时间约为 8 - 12 周,个别情况下会更长。建议尽早申请,最早可提前六个月递交 签证申请。
02 通用信息

- 1.外国人可以获得语言班签证,参加不以留学为目的的语言班课程。
- 2.申请者在德居留期间不允许工作。若您想在语言课程结束后在德国上高中,请参阅“高中签证须知”。
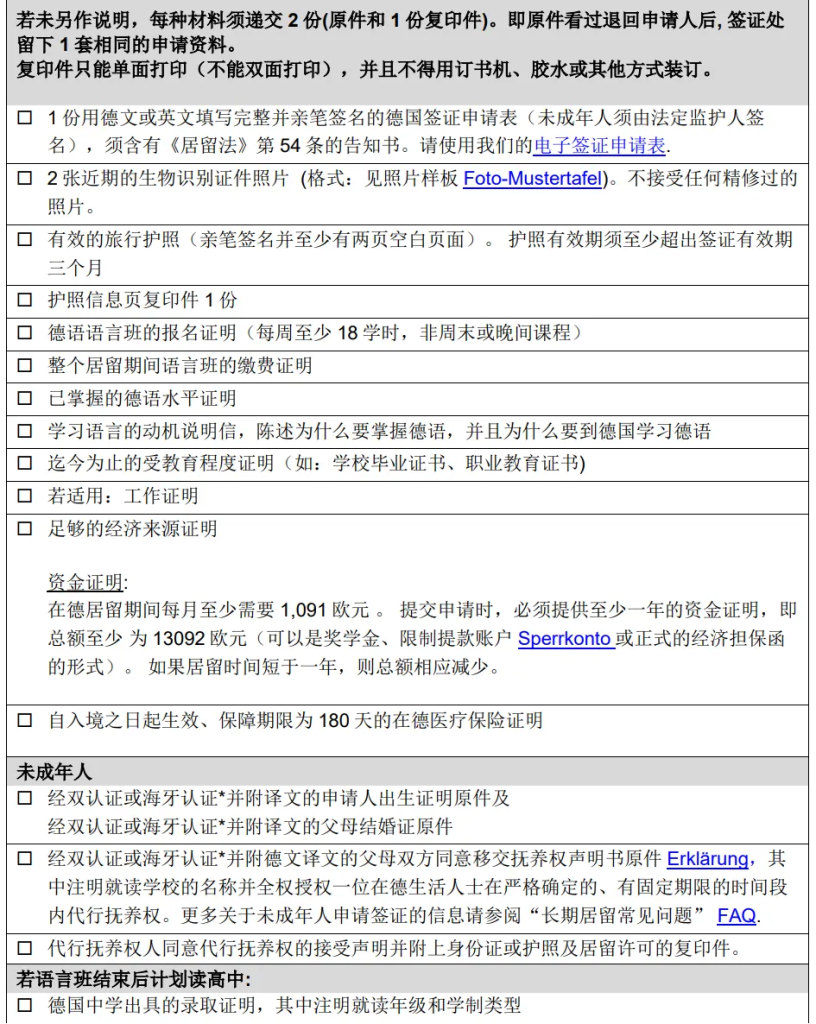
03 签证申请材料清单(调整)


*) 自 2023 年 11 月 7 日起,《海牙认证公约》将对中国文件生效,即从该日起,中国文件可 以办理海牙附加证明书(Apostille),然后在德国范围内不再需要认证。2023 年 11 月 7 日 之前认证过的中国文件将继续被接受,无需额外办理海牙附加证明书(Apostille)